Victorinox

84mm Knives

Diagram of common 84mm Victorinox knives (click for full-size version):

91mm Knives

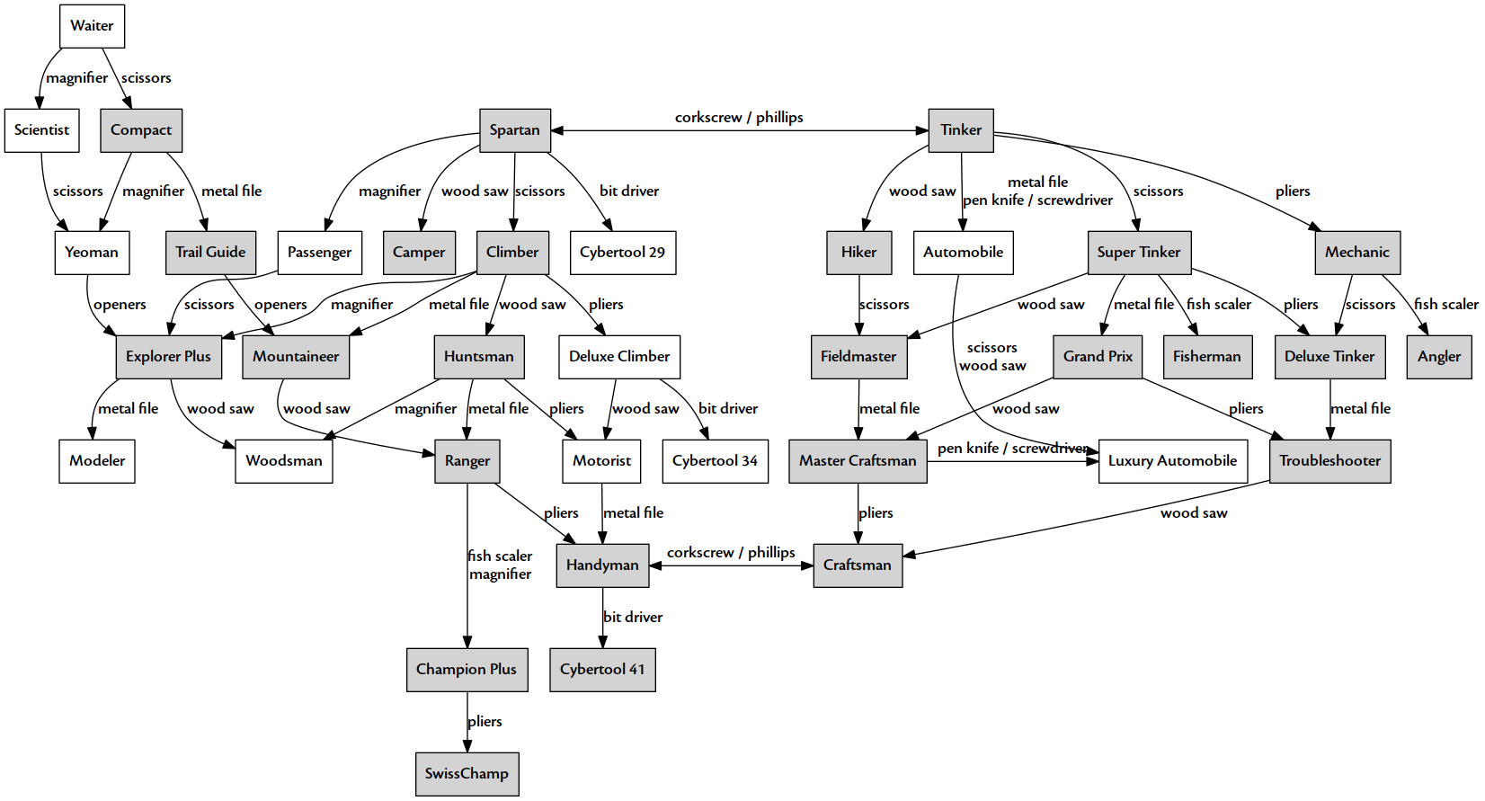
For most people, the 91mm is the quintessential Swiss Army knife. Having the widest variety of tools available, nearly every possible combination has been produced at some time or another, although some of them (for example, the Scientist) are now reasonably rare and therefore quite desirable among collectors.

Diagram of common 91mm Victorinox knives (click for full-size version):

111mm Knives

Diagram of common 111mm Victorinox knives (click for full-size version):

Wenger

85mm Knives

Diagram of common 85mm Wenger knives (click for full-size version):

130mm Knives

Diagram of common 130mm Wenger knives (click for full-size version):